EP 61: How Stripe achieved 99.999% uptime with DocDB (Document Database)
Stripe achieved 99.999% uptime by building DocDB, a custom solution on MongoDB, enabling efficient data migration, scaling, and high availability.

In partnership with

Writer RAG tool: build production-ready RAG apps in minutes

Writer RAG Tool: build production-ready RAG apps in minutes with simple API calls.
Knowledge Graph integration for intelligent data retrieval and AI-powered interactions.
Streamlined full-stack platform eliminates complex setups for scalable, accurate AI workflows.
Learn more about our production ready RAG tooling here.
Stripe is one of the largest payment processors in the world. With 1.60 million active websites globally using Stripe, an average of 1,000 companies join Stripe each day. In 2023, they processed over $1 trillion USD of payment volume, and they did this with a 99.999% uptime. As of December 2024, Stripe is valued at $65 billion.
For those who don’t know, Stripe is a payment processing platform that allows businesses to accept payments from customers through their website, e-commerce platform, app, or pretty much anywhere else on the internet.
Stripe is used by Amazon, Shopify, Salesforce, Google, and more.
History of Stripe
Stripe was founded in 2010 by Irish brothers John and Patrick Collison in Palo Alto, California. They moved to San Francisco in 2012 and later to South San Francisco in 2021. Early investors included Elon Musk, Peter Thiel, and major venture capital firms like Sequoia Capital.
Stripe made its first acquisition in 2013 by acquiring a task management application called Kickoff. In 2021, it acquired Recko, a financial accounting platform. The company partnered with big names like Ford (to handle transactions for consumer vehicle orders and reservations), Spotify (to help creators monetize subscriptions, accept payments and launch recurring revenue streams), and Twitter (for crypto payments).
In 2022, Stripe’s valuation dropped from $95 billion to $74 billion, and it laid off 14% of its staff. However, it continued to grow by adding major clients like Amazon, Microsoft, Uber, BMW, and more.
How Stripe achieved 99.999% uptime
The system that helped Stripe achieve this is DocDB, Stripe's internal Database as a Service (DBaaS).
When Stripe was founded in 2011, the company adopted MongoDB as their online database since they found it much easier to use than a traditional relational database. But as the company grew, so that its user base and so that the data grew that to hundreds of terabytes of data thus Stripe built DocDB on top of MongoDB to make the scaling easier.
What is DocDB?
DocDB is built on top of MongoDB Community Edition, a popular open-source database. It handles over 5 million queries every second across 5,000+ collections of important financial data stored on 2,000+ database servers (shards). When Stripe started its journey back in 2011, ready-made solutions like MongoDB Atlas didn’t exist, so they created their own custom version to manage everything themselves.
Here’s a brief overview of MongoDB:
MongoDB is a document-oriented NoSQL database that stores your data in a semi-structured documents using BSON (a binary format that extends JSON) or I would rather say in JSON-like documents.
MongoDB started in 2007 when a company called 10gen began working on it as part of a larger project to build a cloud platform service similar to window azure. In 2009, they decided to make MongoDB open source so anyone could use and improve it. They also started offering commercial support.
In 2013, 10gen changed its name to MongoDB Inc. On October 20, 2017, MongoDB became a publicly traded company on the NASDAQ stock market under the symbol MDB, with shares priced at $24 each.
In November 2018, MongoDB updated its license from AGPL 3.0 to a new license called SSPL, with version 4.0.4 as the stable release (basically, they changed their license to be more restrictive).
The database was created by the founders of DoubleClick, the startup that would later get acquired by Google and become Google Ads.
The founders of MongoDB faced scalability and ease of use in traditional relational databases, leading them to design MongoDB with the following goals:
Developer-Friendly: Relational databases store data in structured tables with relationships defined by primary and foreign keys which doesn’t align well with how data is organized in object-oriented programming languages (known as Object-Relational Impedance Mismatch). MongoDB solves this by storing data as flexible, JSON-like documents, making it easier to work with objects in code.
Scalability: MongoDB is built for horizontal scalability with support for range, hash, and zone-based sharding. Document-oriented databases encourage denormalization (where all related data is embedded into a single document) to minimize joins. This approach reduces the need for joins, especially cross-shard joins, which is vital for scaling large systems.
Schema Flexibility: Unlike relational databases, where a fixed schema must be defined before inserting data (and any changes require a database migration), MongoDB is schemaless. Each document can have different fields, and the data types for these fields can vary, providing more flexibility.
In case you want to learn about MongoDB and its features in depth, checkout: What is MongoDB?
Why Did they Built a Custom System?
To handle Stripe’s massive data needs, they created the Data Movement Platform- DocDB. They wanted a solution that gave them complete operational control, so that they could move the individual chunks of data between shards. Additionally, this needed to be done with minimal downtime and strong data consistency since Stripe is dealing with financial data.
Originally designed to overcome the limits of scaling MongoDB, but this platform does much more:
Horizontal Scaling: They split large shards into smaller ones to handle more traffic without hitting hardware limits.
Merging Shards: When traffic is low, they combine smaller shards to improve efficiency.
Version Upgrades: The platform allows seamless upgrades of the database engine across thousands of servers.
Flexible Tenancy: They can move databases from shared environments to dedicated setups for large customers.
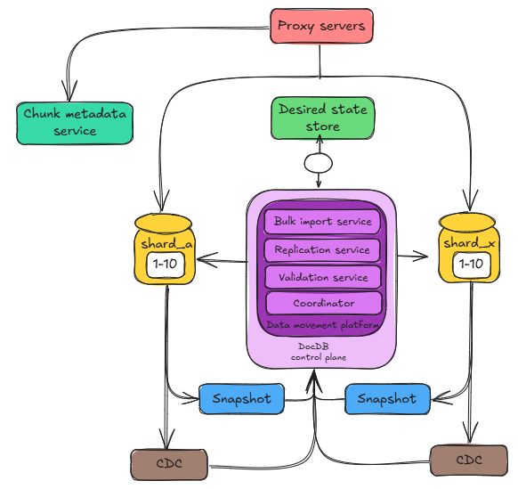
Architecture of DocDB
To summarize in short, DocDB is a Database as a Service that Stripe engineers can use through an API.

When developers send a read or write request to DocDB, it first goes through a Database Proxy server. The proxy server then first checks important factors like access permissions, potential bugs, and scalability. Next, it determines which specific chunks of data are being accessed or modified. To find where these chunks are stored, it consults a central Chunk Metadata Service.
After identifying the specific database shards, the proxy server forwards the read/write requests to them. Each shard has multiple replicas so they use a Change Data Capture (CDC) service which ensures that any changes are replicated across these replicas to keep the data consistent.
How Stripe ensures data security

A sharded collection
Teams at Stripe use an in-house document database control system to create logical databases, which contain one or more DocDB collections of related documents. Each collection is split across multiple physical databases to manage large amounts of data.
These physical databases are organized into shards, where each shard has a primary node and several secondary nodes for replication. This whole setup ensures that data is accessible and safe at Stripe and keep it running without any downtime.
How Stripe Built their Data Movement Platform
To create a scalable and elastic Database as a Service (DBaaS) that could expand and contract as needed, they had to solve a major problem: how to move data across multiple database shards without disrupting users or causing downtime. When you're sharding horizontally, it's important to note that your data won't be static and you'll be needing to move your data between shards for expanding capacity, hardware upgrades, rebalancing hot/cold shards and many more other things.
This is even more complicated in Stripe’s case because they're handling financial data. Some of their most desirable requirements were:
Data Consistency: The data that is being migrated, needs to be consistent between both the source and target shards means both the original and new shards.
Zero Downtime: Since Stripe deals with financial data, they cannot afford any severe downtime as businesses need to process payments 24/7. So, they need to be up and running 24/7. Downtime should be under a few seconds so that the product application can just retry the read/write request with a very minimal impact on the customers.
Granularity: On the scale at which Stripe is working, they should be able to migrate an arbitrary number of data chunks between shards without any restrictions on the number of in-flight transfers or the number of migrations a given shard can perform at once. Also, they must accommodate the migration of chunks of varying sizes at a high throughput, as several of their database shards contain terabytes of data.
No Impact on Source Performance: Data movement shouldn’t slow down the original database shard or affect its query performance.
To address these requirements, Stripe built the Data Movement Platform to manage online data migrations across database shards by invoking purpose-built services.

These are the steps they followed for zero-downtime migrations across database shards:
Step 1: Registering the Migration
First, they log their plan to migrate data chunks from their source shards to arbitrary target shards. The details are saved in the Chunk Metadata Service. It also builds indexes on the target shards for the data chunks that are being migrated.
Step 2: Bulk Data Import
Next, they copy data from the original (source) shard to the new (target) shard. They generally take a snapshot of the data at a specific moment, called time T, to ensure consistency. Initially, copying large amounts of data was slow. They tried various tricks like batching (sending chunks of data at once) and tuning the database, but none of them proved to be helpful to Stripe that much.
The Breakthrough
DocDB organizes data using a B-tree structure. So, when they sorted the data before inserting it (using common indexing attributes), they greatly reduced write distances, boosting performance by 10x. Sorting makes data easier for the database to store efficiently.
Step 3: Asynchronous Replication
After the initial bulk import, new data still gets added to the original shard. So, they set up a system to keep the target shard updated with every new change. This is called asynchronous replication.
How it works:
A Change Data Capture (CDC) system logs every data change in an operations log (oplog). The operations log, or oplog, is a special collection on each DocDB shard that keeps a record of all the operations that mutate data in databases on that shard.
They store the oplog events in Kafka and Amazon S3 (cloud storage).
They built a replication service to replicate mutations from one or more source DocDB shards to one or more target DocDB shards using the oplog events in Kafka and Amazon S3.
How this design helps Stripe:
Managing target shard unavailability without disruption
Uses oplog events to avoid slowing down user queries during data replication
Supports starting, pausing, and resuming replication from any checkpoint if needed, making it resilient to failures.
Provides functionality to monitor and fetch replication lag. Measure how much lag exists between the original and target shard.
To avoid endless copying back and forth, they tag writes to know their origin. This lets them safely reverse back to the source shard if the migration fails.
Step 4: Correctness Check
After replication is set up, they take snapshots of both shards and compare them to ensure that:
All data is complete (nothing is missing).
Data is correct (identical between shards).
They do this without slowing down database performance.
Step 5: Traffic Switch
When Stripe moves data from one shard to another, it needs to switch where the system sends and receives data. This is called a traffic switch, and it’s managed by the coordinator.
Stripe does this by:
Pausing traffic briefly on the old shard to get ready for switching.
Updating the route so data requests now point to the new shard.
Proxy servers redirect traffic to the new shard based on the updated route.
To make this work smoothly, Stripe uses version tokens.
Every data request comes with a token number. Each proxy server adds a version token to every data request sent to a DocDB shard.
The shard only accepts requests with a newer version token and blocks older ones.
Steps in the switch process:
The version token on the source shard is increased. The token is stored in a special collection in DocDB and once updated, all reads and writes to that shard are immediately rejected.
The system waits for any remaining data writes on the source shard to be fully replicated to the target shard to ensure data consistency.
The route for the data chunk is updated in the metadata service to point to the target shard, along with the new version token number.
Once this process is finished, the proxy servers use the new route and token to handle data. From this point, all data requests for that chunk are directed to the target shard. The whole switch takes less than two seconds, so if any failed requests are there, they retry and succeed quickly.
Step 6: Deregistering the Migration
Once traffic is fully switched, they:
Mark the migration as complete.
Delete old data from the source shard to free up space.
In 2023, this platform helped Stripe:
Migrate 1.5 petabytes of data seamlessly without affecting users.
Consolidate thousands of underutilized databases thus reducing the total number of shards by nearly 75%.
Upgrade to a newer version of MongoDB in one step, avoiding complex multi-version upgrades.
By now, you must have had a clear idea of, How Stripe achieved 99.999% uptime with DocDB (Document Database). In a nutshell, Stripe achieved 99.999% uptime by building DocDB, a custom database solution on MongoDB, which enables efficient data migration, scaling, and consistency across shards with minimal downtime.
Congratulations! You've just advanced another step in your tech journey. Keep progressing!
Associate Engineer – Full Stack @PayPal: https://www.linkedin.com/jobs/view/4118616878
Software Engineer III - Frontend - React @JPMorganChase: https://www.linkedin.com/jobs/view/4122951254
Software Developer 3 @Oracle: https://www.linkedin.com/jobs/view/4095898020
Software Engineer II @Microsoft: https://www.linkedin.com/jobs/view/4118388937
Engineer @Qualcomm: https://www.linkedin.com/jobs/view/4013967085
Software Engineer - React @Optum: https://www.linkedin.com/jobs/view/4121100728
Software Engineer- Frontend (AppD) @Splunk: https://www.linkedin.com/jobs/view/4119699770
Software Development Engineer @Workday: https://www.linkedin.com/jobs/view/4119550084
Software Engineer - UI Dev @GE Vernova: https://www.linkedin.com/jobs/view/4119714925
SW Engineer @Visa: https://www.linkedin.com/jobs/view/4117607360
Rohit Lakhotia
Rohit Lakhotia is a software engineer and writer covering engineering, career growth, and the tech industry.