How Swiggy Improved Video Performance with Smart Caching
Swiggy boosted video cache hits & cut costs by clustering widths with K-means, reducing redundant processing while keeping playback seamless.

A free newsletter with the marketing ideas you need

The best marketing ideas come from marketers who live it. That’s what The Marketing Millennials delivers: real insights, fresh takes, and no fluff. Written by Daniel Murray, a marketer who knows what works, this newsletter cuts through the noise so you can stop guessing and start winning. Subscribe and level up your marketing game.
Swiggy isn’t just about delivering food anymore. Over the years, the app has transformed into a complete experience. Today, videos play a big role in that! From showing mouthwatering dish previews to helping users explore new restaurants and even driving ad revenue.
But here’s the catch, delivering smooth, high-quality videos at scale is expensive. Every video you watch consumes bandwidth, and every time Swiggy transforms a video to fit your device screen, it costs video processing credits. Multiply that by millions of users and requests, and suddenly video delivery becomes a massive technical and financial challenge.
So, the Swiggy engineering team set out on a mission: How can we serve videos faster, cut down costs, and still give users a seamless experience? Let’s discover how they did it in this blog today.
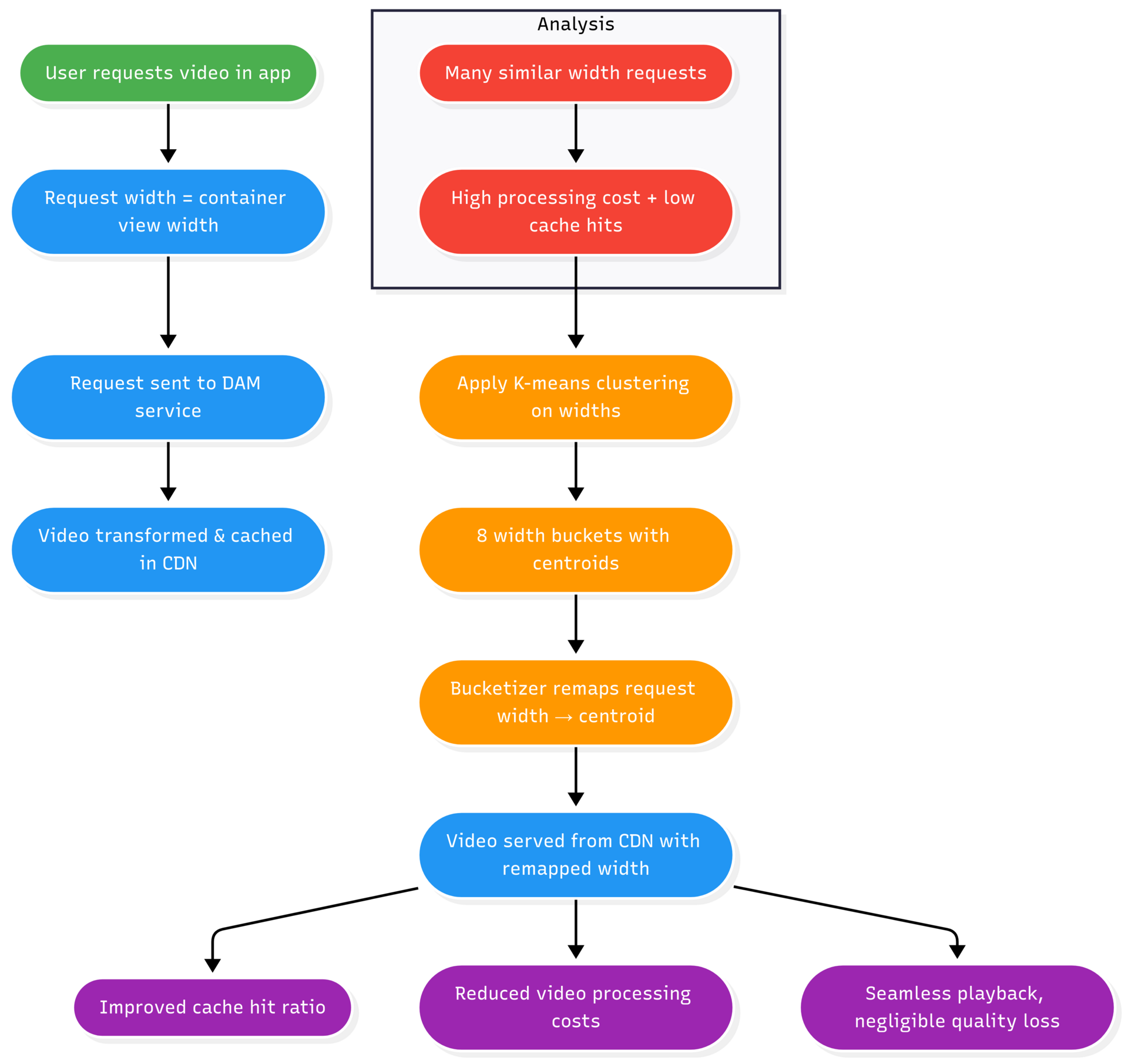
The Problem: Too Many Unique Video Requests
Whenever a video needs to play in the app (say on the homepage or restaurant screen), Swiggy requests the video from a Digital Asset Management (DAM) service. Here’s what happens step by step:
The app calculates the width of the container (the section of the app where the video will play).
That width is converted from density-independent pixels (dp) to pixels.
A request is made to the DAM service with that exact width (height is ignored to preserve the aspect ratio).
The DAM transforms the video to the requested width, consumes credits, and sends it back.
The transformed video is cached on a Content Delivery Network (CDN) for reuse.
In theory, this sounds efficient, the next time a video with the same width is requested, it comes straight from the CDN without additional processing.
But in practice, Swiggy noticed a major issue.
Requests came in for hundreds of slightly different widths.
For example, one video could be requested at 270px, 272px, and 275px, all nearly the same but technically unique.
This meant the DAM had to transform the same video multiple times, consuming extra credits and increasing response time.
As a result:
Cache hit ratio dropped (since every slightly different width became a new unique entry).
Processing costs skyrocketed.
Latency increased, leading to slower video loads for users.
The Insight: Width-Based Bucketing
The team realized that the solution lay in clustering similar width requests together instead of treating each as unique.
Think of it like shoe sizes: instead of making a custom shoe for every foot size (e.g., 8.1, 8.2, 8.3…), manufacturers create standard buckets (e.g., size 8, size 9) that cover a range of feet.

Similarly, Swiggy engineers decided to create discrete width buckets. For example:
All requests between 260px–280px could be mapped to a single bucket width of 270px.
This way, the DAM only processes one version of the video per bucket, and the CDN serves that version for all requests within the range.
How Buckets Were Created
To avoid guesswork, Swiggy turned to K-means clustering, a popular machine learning algorithm that groups data points into clusters while minimizing variance within each cluster.
They fed all the video request widths into K-means.
The algorithm grouped them into 8 clusters (or buckets).
Each cluster had a centroid (representative width).
When a new request came in, it was mapped to the nearest centroid width instead of its exact original width.
For example:
A request for 272px would be remapped to 270px.
A request for 520px might be remapped to 525px.
On modern smartphones with high pixels-per-inch (PPI) displays, a small difference of ~100px in video width is almost invisible to the human eye. So the user experience remained unaffected.
The Client-Side Fix: Bucketizer
To implement this, the Swiggy app introduced a Bucketizer component.

The Bucketizer takes the original requested width.
It consults a mapping data structure called MediaBucketMap, which contains the centroids.
It remaps the request to the nearest bucket width.
The app then fetches the video using this bucketized URL.
This means the DAM and CDN only ever see a limited set of video widths (8 in this case), instead of hundreds of unique requests.
Results: Faster, Cheaper, and Smarter
By switching to this bucketing approach, Swiggy achieved:
Fewer video transformations → huge savings on video processing credits.
Higher CDN cache hit ratio → faster response times and lower latency.
Minimal quality loss → the width deviation (avg. ~100px) was negligible for users.
In short, the videos loaded faster, cost less to process, and users didn’t even notice a difference.
Continuous Monitoring is Key
Of course, this isn’t a one-time solution. The buckets were derived from Swiggy’s current data. But:
As new devices with higher resolution displays come into the market, the width distribution may change.
New types of videos may be added with different width requirements.
That’s why the engineering team stressed the need for continuous monitoring and recalibration. The K-means clustering needs to be rerun periodically to ensure buckets remain optimal.
Takeaway
Swiggy’s approach shows that scaling isn’t always about throwing more servers or bandwidth at the problem it’s about being smart with data. By clustering video requests into buckets, they struck the perfect balance between performance, cost efficiency, and user experience.
The beauty of this solution lies in its simplicity: instead of reinventing video delivery, they analyzed real usage patterns, applied K-means clustering, and solved a million-dollar problem with an elegant optimization.
For any team dealing with media-heavy applications, this is a reminder that understanding how your users actually consume content is the first step to building efficient systems. Sometimes, a few pixels of compromise can unlock massive gains at scale.
Official blog from Swiggy: Improving Video Cache Hits on Swiggy Apps
By now, you must have had a clear idea of, How Swiggy Improved Video Performance with Smart Caching? In a nutshell, Swiggy cut video costs and boosted cache hits by clustering video widths into smart buckets using K-means, reducing redundant processing. This kept videos fast, seamless, and cost-efficient without sacrificing user experience.
Congratulations! You've just advanced another step in your tech journey. Keep progressing!
Rohit Lakhotia
Rohit Lakhotia is a software engineer and writer covering engineering, career growth, and the tech industry.