How Swiggy Scaled and Maintained Postgres
Swiggy scaled Postgres by cleaning unused indexes, controlling auto-vacuum, and using pg_repack for online maintenance and better performance.

In partnership with

Go from AI overwhelmed to AI savvy professional

AI keeps coming up at work, but you still don't get it?
That's exactly why 1M+ professionals working at Google, Meta, and OpenAI read Superhuman AI daily.
Here's what you get:
Daily AI news that matters for your career - Filtered from 1000s of sources so you know what affects your industry.
Step-by-step tutorials you can use immediately - Real prompts and workflows that solve actual business problems.
New AI tools tested and reviewed - We try everything to deliver tools that drive real results.
All in just 3 minutes a day
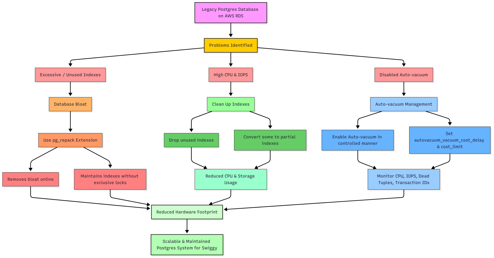
Every startup has a point in its journey where it grows faster than its early systems were designed for. For Swiggy, this turning point came with their Postgres database, a legacy system inherited from their early days. While it had served them well, it became a bottleneck as traffic and data grew. Let’s discover how Swiggy tackled the challenges of scaling Postgres, maintained uptime, and learned lessons that can help anyone managing production Postgres databases in this blog today.
The Legacy Database Problem
Swiggy’s Postgres instance was running Postgres 9.3 on AWS RDS, using mostly default parameter groups. It powered a legacy application that had been built in the early startup days, designed without the foresight of scale. Over time, the application architecture evolved into multiple microservices, but the database continued serving multiple responsibilities with blurry boundaries.
This created several challenges:
High hardware utilization: CPU usage and disk IOPS were extremely high due to inefficient queries and redundant data.
Maintenance headaches: Auto-vacuum was disabled, and Swiggy relied on nightly VACUUM FULL jobs to clean up dead tuples and reclaim space.
Data duplication: Poor initial data modeling and overlapping responsibilities in the application layer caused large volumes of duplicated data.
As Swiggy scaled, maintaining uptime for this database became critical, because any downtime could directly impact customer experience.
Identifying the Bottlenecks
Before solving any problem, it’s essential to understand the root causes. Swiggy began by auditing the database design, focusing on index usage and vacuuming.

Index Bloat
Postgres indexes are powerful tools that speed up queries, but they come at a cost: they consume CPU, storage, and slow down writes if misused. Swiggy discovered:
Many indexes were unused or irrelevant due to changing query patterns over time.
Some indexes were obsolete as business logic evolved.
Solution: Dropped unused indexes and created partial indexes, which only index a subset of rows based on specific conditions.
Impact:
CPU utilization dropped by 15%.
Daily data insertion decreased, reducing storage growth.
Pro Tip: Whenever application queries evolve, review indexes and optimize for current access patterns.
Understanding Postgres Vacuuming
The bigger challenge was vacuuming, a core concept in Postgres.
Why Vacuuming Matters?
Postgres uses MVCC (Multi-Version Concurrency Control) to handle multiple transactions safely. Here’s a simplified breakdown:

Each row has xmin and xmax, which track the transaction IDs of creation and deletion.
When a row is updated, Postgres doesn’t overwrite it, it marks the old row as deleted and inserts a new one.
Deleted rows, called dead tuples, accumulate and cause bloat, consuming space and slowing queries.
The auto-vacuum daemon cleans up dead tuples, freeing space and "freezing" old rows to prevent transaction ID wraparound (Postgres transaction IDs max out at ~4 billion). Without vacuuming:
Dead tuples accumulate, increasing storage and slowing queries.
Old transactions can cause data invisibility issues if transaction IDs wrap around.
The Initial Approach: Manual Vacuum
Because Swiggy had a daily downtime window, they disabled auto-vacuum and ran VACUUM FULL nightly. VACUUM FULL:
Creates a fresh copy of the table.
Locks the table exclusively.
Removes bloat completely.
While this worked temporarily, it had major drawbacks:
Reliance on a downtime window.
No guarantee the job would finish in time.
Heavy dependency on tech-ops for scheduling and monitoring.
Clearly, a better, automated, and scalable approach was needed.
Moving Towards Auto-Vacuum
Postgres 9.6 introduced improvements that allowed administrators to disable and control auto-vacuum without restarting the database, enabling safer experimentation. Swiggy migrated from Postgres 9.3 to 9.6 using AWS DMS (Database Migration Service) with no downtime, preparing the ground for a controlled auto-vacuum rollout.
Monitoring Before Enabling
Before turning auto-vacuum back on, Swiggy decided to track critical metrics:
When auto-vacuum ran, which table, and for how long.
Table data and index size.
Pending transaction IDs.
Ratio of dead tuples to live tuples.
AWS-provided metrics: CPU utilization, IOPS, throughput, queue depth.
With monitoring in place, they enabled auto-vacuum on a few tables. Predictably, the system hit a resource spike, queue depth increased and response times slowed forcing them to disable it again. Fortunately, the rollback plan worked flawlessly.
Fine-Tuning Auto-Vacuum
Postgres provides parameters to throttle auto-vacuum:
autovacuum_vacuum_cost_delay: Pause duration when I/O cost reaches a limit.
autovacuum_vacuum_cost_limit: Maximum cost per round before pausing.
Cost values are assigned to operations like:
Page hits: 1
Page misses: 10
Dirty pages: 20
This lets auto-vacuum run without starving the system of resources.
Despite configuring these settings, Swiggy found IOPS usage was still high. They had hit a dead end with native auto-vacuum.
Discovering pg_repack
Looking for a less intrusive solution, the team discovered pg_repack, a Postgres extension that:
Removes bloat from tables and indexes.
Restores physical order of clustered indexes.
Works online, without locking the table exclusively.
Performs efficiently, comparable to CLUSTER, but without downtime.
Using pg_repack Effectively
Key takeaways when running pg_repack:
Schedule during low traffic hours to minimize impact.
Dry run on a non-production database first.
Ensure enough disk space, as it copies tables and indexes during operation.
With pg_repack, Swiggy could:
Maintain table health without a dedicated downtime window.
Automate maintenance for key tables.
Reduce operational burden on tech-ops teams.
Takeaway
Swiggy’s journey offers valuable lessons for anyone managing Postgres in production:
Index Management
Regularly review query patterns.
Remove unused indexes to reduce CPU and storage footprint.
Consider partial indexes to optimize performance.
Understanding MVCC
Deleted rows are not truly removed, they become dead tuples.
Dead tuples contribute to bloat, slowing queries.
Auto-vacuum is crucial for space reclamation and preventing transaction ID wraparound.
Auto-Vacuum is Not Optional
Disabling auto-vacuum creates operational debt.
When enabling, monitor closely and adjust parameters to balance system performance.
Controlled rollouts with rollback strategies are essential.
Tools Like pg_repack Are Game-Changers
Online maintenance reduces reliance on downtime.
Makes scaling Postgres easier and less tech-ops heavy.
Ensures system remains performant even under heavy load.
Outcome
By cleaning up unused indexes, controlling auto-vacuum, and leveraging pg_repack, Swiggy:
Reduced CPU usage.
Lowered IOPS consumption.
Reduced operational burden on tech-ops.
Achieved a scalable Postgres setup capable of supporting their growing user base.
What started as a fragile, high-maintenance database turned into a system that could scale reliably without constant firefighting.
Official blog from Swiggy: Taming The Elephant. Swiggy’s journey of scaling and… | by Tejeshwar Singh | Swiggy Bytes — Tech Blog
Swiggy’s experience shows that scaling Postgres is not just about throwing hardware at the problem, it’s about smart database management:
Understand how your database works (MVCC, indexes, bloat).
Monitor key metrics continuously.
Use automation thoughtfully, but know when to intervene manually.
Leverage tools like pg_repack to reduce operational complexity.
A well-maintained Postgres database is like a well-trained elephant: powerful, reliable, and able to carry your growing business without stumbling.
By now, you must have had a clear idea of, How Swiggy Scaled and Maintained Postgres? In a nutshell, Swiggy tamed their legacy Postgres by cleaning up indexes, mastering auto-vacuum, and using pg_repack for online maintenance, turning a high-maintenance system into a scalable powerhouse.
Congratulations! You've just advanced another step in your tech journey. Keep progressing!
Rohit Lakhotia
Rohit Lakhotia is a software engineer and writer covering engineering, career growth, and the tech industry.