How X (Formerly Twitter) Handles Millions of Tweets Every Second
X scaled from Ruby to Java, microservices, real-time data, and AI to handle millions of tweets, searches, and users with speed and reliability.

In partnership with

AI You’ll Actually Understand

Cut through the noise. The AI Report makes AI clear, practical, and useful—without needing a technical background.
Join 400,000+ professionals mastering AI in minutes a day.
Stay informed. Stay ahead.
No fluff—just results.
X, previously known as Twitter, is one of the most influential social platforms out there. It handles millions of tweets, replies, likes, and searches every day often in real time. Twitter has 611 million monthly active users. More than 245 million people worldwide use Twitter daily. To manage this enormous scale and provide a seamless experience, X’s tech stack has evolved dramatically since its early days. Let’s discover how it started, what changed, and how X now delivers real-time content globally to millions of users in this blog today.
Early Days
When Twitter launched in 2006, it was built using Ruby on Rails, a web framework known for helping developers move fast and ship features quickly. This was great for a startup, but as Twitter’s popularity exploded, the limitations of Rails started to show.
Why Ruby on Rails? It made development fast and easy, perfect for an early product.
The problem? As traffic grew, the system started to slow down and crash. People saw the “fail whale” (an error message showing a whale being lifted by birds) far too often.
Data was stored in MySQL, which worked at first, but didn’t scale well when usage hit millions of tweets per day.
First Big Shift: From Ruby to Java
Back in 2008–2009, Twitter was blowing up. The platform saw a 1,444% growth in users in just a year, with users spending 175% more time on the site.
Sounds like a dream, right? But with great popularity comes great infrastructure chaos.
Twitter was originally built on Ruby on Rails, a web framework known for its rapid development and ease of use. But while Rails is great for startups, it wasn’t ready to handle the kind of scale Twitter was experiencing.
Result? Frequent outages. You’d open Twitter and often be greeted with the infamous “Fail Whale” a cute cartoon of a whale being lifted by birds, signaling that Twitter’s backend was, well... dead again.
The Turning Point
By 2009, Twitter knew Rails couldn't handle their traffic anymore. They began migrating away from Ruby to something more robust: Java.
This wasn’t a weekend hackathon. It was a multi-year engineering effort, and it culminated in the launch of a new backend platform called Blender, powered by Java.
Why Java?
Better performance
Stronger multithreading capabilities
More mature tooling
Easier to scale
They also started experimenting with Scala (which runs on the Java Virtual Machine) and Apache Mesos in 2010 for better resource isolation and cluster management.
Impact
The migration paid off way better than expected:
Metric | Before (Ruby) | After (Java – Blender) |
|---|---|---|
Requests per second per host | ~200–300 | ~10,000–20,000 |
Yes, you read that right! Almost a 100x improvement. This eliminated the constant downtime and finally retired the Fail Whale, which was officially killed off in 2015.
Journey of Building a Scalable Tech Stack
Once Twitter had moved away from Ruby and embraced more scalable technologies like Java and Scala, the team didn’t stop there. They knew that scaling wasn’t just about changing languages; it required rethinking the entire backend to support real-time interactions, massive traffic spikes, and continuous user growth.
Switching to Scala on the JVM
After Java, Twitter transitioned much of its backend to Scala, a language that runs on the Java Virtual Machine (JVM). This shift allowed Twitter to write more expressive and concise code, while still benefiting from the performance and maturity of the JVM ecosystem. Scala’s functional programming style also made it easier to build robust, fault-tolerant distributed systems, something Twitter badly needed at that scale.
Microservices
As Twitter grew, they moved away from a monolithic architecture and adopted a microservices model, meaning their app was now made up of many small, independent services that could be developed, deployed, and scaled separately.
Each service could be written in the most appropriate language or framework, allowing teams to pick the right tool for the job. This flexibility made it easier to manage complexity and helped Twitter move faster while staying reliable.
Real-Time Data with Apache Storm
Tweets don’t wait.
Twitter’s platform is built for the moment, trending topics, live conversations, viral tweets, all in real time. To handle this, they needed a system that could process huge volumes of incoming tweets the moment they arrived.
Then comes Apache Storm, a distributed real-time computation system. With Storm, Twitter could process millions of tweets per second, streaming them through their system in real time. This enabled features like:
Instant tweet delivery to followers
Real-time trending topics
Spam and abuse detection on the fly
Personalized timelines updated instantly
Apache Storm became the backbone of Twitter’s real-time data pipeline.
Python for Machine Learning and Data Pipelines
As Twitter’s data needs grew, so did its investment in machine learning, for better recommendations, spam filtering, ranking tweets, and personalizing timelines.
To support these data-heavy workflows, Twitter also brought Python into their tech stack. Python became the go-to language for:
Building data pipelines (ETL jobs, batch processing, analytics)
Developing machine learning models
Supporting internal ML frameworks
While Python isn’t used for high-performance backend services, it plays a huge role in making Twitter smarter behind the scenes.
Scaling Data Centers and Search
Beyond software, Twitter also had to scale its infrastructure like adding more data centers, optimizing their networking, and improving search performance to keep up with billions of tweets and queries. Search especially had to evolve to:
Index tweets in real-time
Return relevant results instantly
Scale horizontally across thousands of machines
How Twitter Handles Massive Data and Scales It Effectively
Imagine millions of people tweeting at the same time, every second, every minute, across the globe. That’s a ridiculous amount of data being generated in real time. To keep up, Twitter needed to not just store this data but also make it quickly accessible and usable, whether for showing trending topics, powering search, or training machine learning models.
Let’s break down how they’ve done it over the years:
1. Manhattan (Twitter’s Scalable Storage Backbone)
Back in 2014, Twitter engineers realized that traditional storage systems like Apache Cassandra weren’t cutting it for their scale. So, they built Manhattan, their own distributed, multi-tenant key-value store, optimized for high availability and low latency.
Why they moved from Cassandra: Cassandra was powerful, but it became complex to manage at Twitter’s scale, especially with varying workloads.
What Manhattan does: It handles everything from timelines and user data to tweet metadata and more. It offers automatic sharding, replication, and multi-region support, which is critical for ensuring Twitter doesn’t go down, even if a data center fails.
Think of Manhattan as the vault where all of Twitter’s structured, frequently accessed data lives, but one that can grow horizontally and self-heal.
2. Hadoop for Analytics
For heavy-duty analysis, Twitter relies on Hadoop clusters. These aren’t meant for real-time usage like Manhattan, but they’re perfect for:
Analyzing tweet trends over time
Generating ML training data
Understanding user behavior
Doing compliance audits, etc.
Hadoop provides a cost-effective way to store massive volumes of raw data, not for instant retrieval, but for deep analysis over hours or days.
3. Migrating to Google Cloud
In 2022, Twitter made headlines by starting its cloud migration to Google Cloud Platform (GCP).
Why move to the cloud? Managing on-prem infrastructure at global scale is a beast. By leveraging Google Cloud, Twitter aimed to improve agility, reduce latency in global data access, and scale more flexibly as traffic spikes during events (think Super Bowl or elections).
Cloud also helped them shift some of their analytics and ML workloads off internal clusters, letting them use tools like BigQuery and Vertex AI for faster innovation.
This doesn’t mean Twitter completely shut down its own data centers, but rather adopted a hybrid cloud strategy.
4. Automating Data Quality Checks
Also in 2022, Twitter started working on automated data quality tools to catch issues like:
Missing data from a pipeline
Latency or freshness problems
Data skew or corruption
These checks became critical as more systems relied on real-time data, from ranking tweets in your feed to training AI models for content moderation.
How Does Twitter Scale Search to Handle Millions of Queries?
With millions of users searching tweets every day, Twitter needed a robust system that could scale with demand, especially during breaking news or viral moments when search traffic spikes.
To tackle this, Twitter engineers turned to Elasticsearch, a widely-used open-source search engine. But instead of using it directly, they added a reverse proxy layer on top. Why? To split read and write traffic, which means searches (reads) and tweet indexing (writes) wouldn’t fight for resources. This separation helped improve performance and made it easier to track and optimize metrics.
But there was more. Huge traffic spikes like during World Cup finals or major political events risked overwhelming the system. So, Twitter built an ingestion service that would throttle or delay data inflow during such surges, preventing crashes. They also created a backfill service, which ensured even the older tweets were indexed and searchable in case the system temporarily missed anything during peak load.
Together, these tools made sure Twitter’s search experience stayed fast, accurate, and resilient, no matter how chaotic things got online.
How Twitter's Tech Has Evolved Since Elon Musk Took Over
Ever since Elon Musk took the reins at Twitter (now X) in late 2022, the platform’s tech stack has undergone a massive transformation, shifting towards AI-first features, smarter feeds, and cost-optimized infrastructure.

The “For You” Algorithm
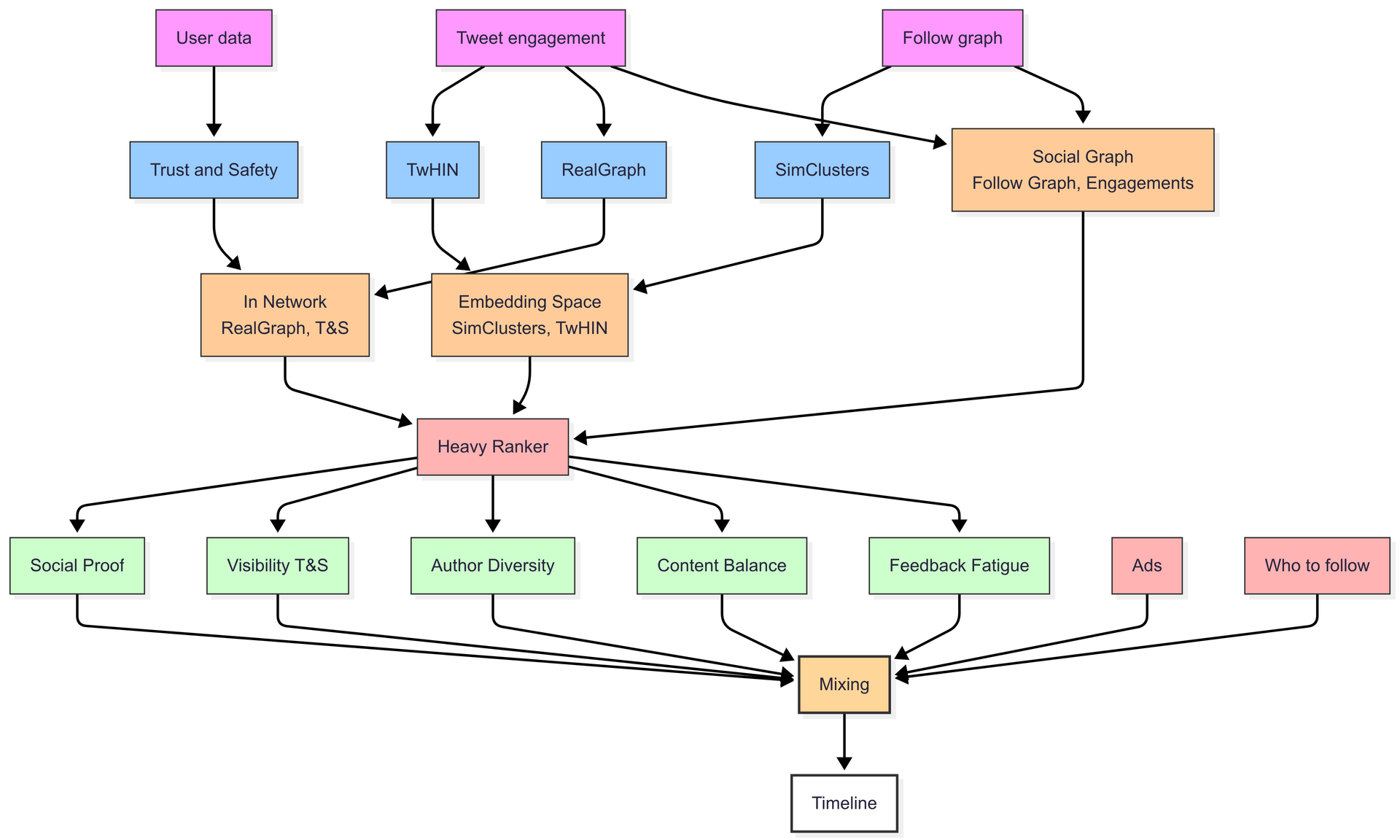
The biggest change users felt? The “For You” tab.
It’s not just a random tweet generator, this feed is powered by a 3-step pipeline:
Candidate Sourcing: Tweets are pulled from:
People you follow (in-network)
People you don’t (out-of-network)
Embedding spaces (a way to find tweets that are contextually or semantically related)
Ranking: Every tweet is scored based on things like:
Engagement (likes, retweets, replies)
Relevance
Virality X uses Apache Thrift, a fast data communication tool, to handle this ranking efficiently.
Filtering: Tweets are filtered to ensure:
A balance of content types
No spammy duplicates
Inclusion of trending or diverse content
After all this, tweets are blended into your “For You” timeline in real time.
Grok: X’s In-House AI
In 2023, X introduced its own large language model called Grok, built in partnership with xAI, Musk’s new AI venture.
Fast forward to 2025, and we’ve now got Grok 3, smarter, faster, and free to try (until their servers melt ).
Grok 3 is now live X Premium+ and SuperGrok users even get early access to cutting-edge features like Voice Mode and beyond.
Grok has become a core part of X’s user experience, think of it as ChatGPT but tightly integrated with your timeline.
Big investors are buying this “unlisted” stock

When the founder who sold his last company to Zillow for $120M starts a new venture, people notice. That’s why the same VCs behind Uber and eBay also backed Pacaso. They made $110M+ in gross profit to date. They even reserved the Nasdaq ticker PCSO. Now, you can join, too.
Paid advertisement for Pacaso’s Regulation A offering. Read the offering circular at invest.pacaso.com. Reserving a ticker symbol is not a guarantee that the company will go public. Listing on the NASDAQ is subject to approvals.
Behind the Scenes
X hasn’t just focused on what you see. Behind the scenes, they’ve:
Upgraded their Hadoop clusters for better data processing.
Kerberized those clusters (added a security layer using Kerberos), making them safer and cheaper to run.
This move not only improved system security but also helped cut down infrastructure costs.
What X Teaches Us About Scaling at Internet Speed
Twitter’s (now X’s) tech journey is more than just a series of backend upgrades, it’s a case study in what it takes to build and evolve a platform that operates at a truly global scale.
From the simplicity of Ruby on Rails to the power of Java, Scala, Apache Storm, and Grok AI, every engineering decision was driven by the need to scale faster, smarter, and more reliably.
Here are some key takeaways every engineer can learn from:
Don’t wait to tackle technical debt: Twitter hit scaling limits early and hard. Their decision to migrate from Ruby to Java (and later Scala) wasn’t easy, but it paid off massively in stability and performance.
Choose the right tools for the job Microservices, custom-built tools like Manhattan, real-time systems like Storm, Twitter didn’t stick with off-the-shelf solutions when they didn’t scale. They built what they needed.
Invest in observability and resilience: From reverse proxies in search to ingestion throttling, X made smart architectural choices to avoid outages, especially during unpredictable traffic spikes.
Let AI amplify your product: Grok and the “For You” algorithm show how AI can enhance personalization at scale, as long as you have the right data pipelines and infrastructure to support it.
Cloud isn’t a silver bullet, but hybrid works: X’s move to Google Cloud wasn’t about abandoning its roots, it was about flexibility. Hybrid architectures give the best of both worlds when managed right.
By now, you must have had a clear idea of, How X (Formerly Twitter) Handles Millions of Tweets Every Second? In a nutshell, X (formerly Twitter) evolved from Ruby on Rails to a robust tech stack featuring Java, Scala, and microservices to overcome early scaling issues. With tools like Apache Storm for real-time processing, Manhattan for storage, and Elasticsearch for search, it now handles millions of tweets and queries per second. Under Elon Musk, X has embraced AI with Grok and enhanced its infrastructure for smarter, faster, and more personalized user experiences.
Congratulations! You've just advanced another step in your tech journey. Keep progressing!
Rohit Lakhotia
Rohit Lakhotia is a software engineer and writer covering engineering, career growth, and the tech industry.